
Ϊ½øÒ»²½Ìá¸ß¼¯ÍÅÈÚýÌåÆ½Ì¨¸å¼þÖÊÁ¿£¬ÓÐÓÃʩչÈÚýÌåÆ½Ì¨·þÎñÆóÒµ¸ßÖÊÁ¿Éú³¤µÄ×÷Óã¬Èö²¥Ê±´ú¾«Éñ£¬½²ºÃ¼¯ÍŹÊÊ£¬ÏÖ½«2023ÄêÒ»¼¾¶È¼¯ÍŹ«Ë¾ÈÚýÌåÆ½Ì¨¸å¼þ½ÓÄɼ°ÓÅÒì¸å¼þÆÀÑ¡ÇéÐÎת´ïÈçÏ£º
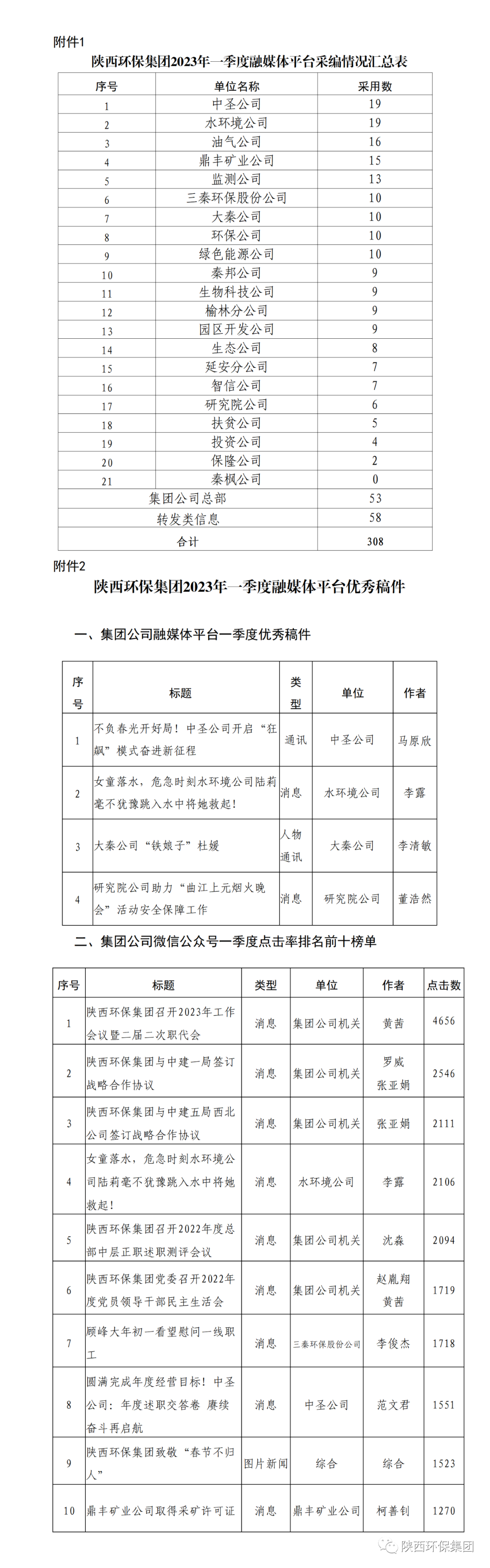
Ò»¼¾¶È£¬¼¯ÍŹ«Ë¾ÈÚýÌåÆ½Ì¨¹²¼Æ¿¯·¢¸å¼þ308ƪ¡£ÆäÖÐÉÂÎ÷ÓÀÓ¯»á¹ÙÍø¼¯ÍÅÖ¾´¡°´º½Ú²»¹éÈË¡±×¨ÌâÀ¸Ä¿±¨µÀÁË51λ´º½Úʱ´ú¼áÊØ¸ÚλµÄÒ»ÏßÖ°¹¤£¬ÓÐÁ¦Õ¹Ê¾ÁËÖ°¹¤·ç·¶¡£ÖÐÊ¥¹«Ë¾¡¢Ë®ÇéÐι«Ë¾µÈÆóÒµ±¨Ë͸å¼þÊýÄ¿½Ï¶à¡¢ÖÊÁ¿½Ï¸ß£¬½ÏºÃµØÊ©Õ¹ÁË¿¬Ä£´ø¾Ù´ëÓᣵ«ÈÔÓе¥Î»¶ÔÐÂΟå¼þ±¨ËÍÊÂÇéÊìϤȱ·¦¡¢ÖØÊÓ²»·ó£¬¸öÌ嵥뱨Ë͸å¼þÄÚÈݱíÊö½û¾øÈ·£¬´Ê²»´ïÒâÉõÖÁÓï¾äÇ·ºà£¬´í×Ö±ð×ÖÕ÷ÏóʱÓб¬·¢£»²¿·Öµ¥Î»±¨Ë͸å¼þµÄÖ÷Ìâ²»·óÏÊÃ÷£¬ÄÚÈÝÆÓª£¬ÓëÏÖʵÊÂÇéÍŽ᲻ϸÃÜ£¬È±·¦ÌØÉ«ÁÁµã¡£
¸÷µ¥Î»ÒªÇÐʵÌá¸ßÊìϤ£¬Ç¿»¯ÉóºË°Ñ¹Ø£¬ÑÏ¿áÂäʵ¡°ÈýÉóÈýУ¡±Öƶȣ¬¶Å¾øÉæ¡°Àο¿±íÊö¹ýʧ¡±ÐÅÏ¢Éϱ¨¼¯ÍŲ¢¿¯Ôر¾µ¥Î»ÇéÐα¬·¢£¬ÒԸ߶ȵÄÔðÈθÐ×öºÃ¸å¼þ±¨ËÍÊÂÇé¡£ÅÅÃû¿¿ºóµÄµ¥Î»ÒªÆð¾¢Ñ°ÕÒ²î±ð£¬ÈÏÕæ½â¾ö±£´æÎÊÌ⣬ÓÍ·ÓöÉÏ£¬³ä·Öչʾ±¾µ¥Î»Éú³¤µÄÐÂÃæÄ¿¡¢ÐÂÐÎÏó¡¢Ð³ɼ¨¡£



COPYRIGHT ? 2015 ÉÂÎ÷ÓÀÓ¯»á¹ÙÍø¹¤Òµ¼¯ÍÅÓÐÏÞÔðÈι«Ë¾ All Rights Reserved.ÊÖÒÕÖ§³Ö£ºÉÂÎ÷ÓÀÓ¯»á¹ÙÍøÖÇÐſƼ¼ÓÐÏÞ¹«Ë¾
ɹ«Íø°²±¸ 61019002000347ºÅ ÉÂICP±¸15009596ºÅ-1