ÉÂÎ÷ÓÀÓ¯»á¹ÙÍø¹¤Òµ¼¯ÍÅÓÐÏÞÔðÈι«Ë¾²ÆÎñÓë×ʲúÖÎÀí²¿¡¢²ÆÎñ¹²ÏíÖÐÐÄ¡¢Éó¼ÆÖÐÐĵȸÚλ¹ûÕæ¾ºÆ¸±ÊÊÔͨ¸æ
ƾ֤ÉÂÎ÷ÓÀÓ¯»á¹ÙÍø¹¤Òµ¼¯ÍÅÓÐÏÞÔðÈι«Ë¾¡¶ÉÂÎ÷ÓÀÓ¯»á¹ÙÍø¼¯ÍŹØÓÚ¹ûÕæ¾ºÆ¸²ÆÎñÓë×ʲúÖÎÀí²¿¡¢²ÆÎñ¹²ÏíÖÐÐÄ¡¢Éó¼ÆÖÐÐĵȸÚλµÄͨ¸æ¡·ÓйØÒªÇó£¬Ï־ͱÊÊÔÓйØÊÂÏî°²ÅÅÈçÏ£º
Ò»¡¢±ÊÊÔʱ¼ä
2026Äê2ÔÂ7ÈÕ£¨ÖÜÁù£©ÉÏÎç9:00¡ª11:00
¶þ¡¢±ÊÊÔËùÔÚ
¼¯ÍŹ«Ë¾ 26 Â¥¾Û»áÊÒ
Èý¡¢±ÊÊÔÖ°Ô±
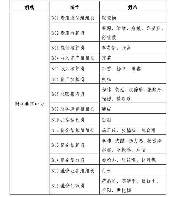
¼ÓÈë±ÊÊÔÖ°Ô±¹²56Ãû
£¨Ò»£©²ÆÎñÓë×ʲúÖÎÀí²¿¸Úλ¼ÓÈë±ÊÊÔÖ°Ô±

£¨¶þ£©²ÆÎñ¹²ÏíÖÐÐĸÚλ¼ÓÈë±ÊÊÔÖ°Ô±

£¨Èý£©Éó¼ÆÖÐÐĸÚλ¼ÓÈë±ÊÊÔÖ°Ô±

ËÄ¡¢±ÊÊÔÐëÖª
£¨Ò»£©±ÊÊÔÖ°Ô±Ó¦ÓÚ8:40µÖ´ï¿Æ³¡£¬³éÇ©¡¢Ç©µ½ºóÈ볡¡£ÇëЯ´ø×Ô¼ºÉí·ÝÖ¤£¨»òÓÐÓÃÆÚÄÚµÄÔÝʱÉí·ÝÖ¤£©£¬¿¼ÊÔʱ´ú½«Éí·ÝÖ¤¼þ°²ÅÅÔÚ¿¼Î»Íâ²à£¬ÒÔ±¸¼à¿¼Ö°Ô±Ä¥Á·¡£
£¨¶þ£©±ÊÊÔÖ°Ô±Ó¦°´»®¶¨µÄʱ¼ä¡¢ËùÔÚ¼ÓÈ뿼ÊÔ£¬¿ª¿¼ºó²»µÃ½øÈë¿Æ³¡¡£
£¨Èý£©±¾´Î±ÊÊÔΪ±Õ¾í¿¼ÊÔ£¬Çë¼ÓÈë±ÊÊÔµÄÖ°Ô±×Ô±¸¿¼ÊÔÓñʣ¬½øÈë¿Æ³¡ºóÐë½«ÒÆ¶¯µç»°¡¢ÖÇÄÜÊÖ±í¡¢µç×Ó¼Çʱ¾¡¢×ÊÁϵÈÎïÆ·°´¼à¿¼Ö°Ô±µÄÒªÇó·ÅÔÚÖ¸¶¨Î»Öá£
£¨ËÄ£©±¾´Î±ÊÊÔ²»µÃÌáǰ½»¾í£¬Óɼ࿼ְԱÊÕÍêÊÔ¾í²¢ÇåµãÍê±Ïºó£¬·½¿ÉÍÑÀë¿Æ³¡¡£
£¨Î壩Òò¹Ê²»¿É¼ÓÈë±ÊÊԵģ¬ÊÓΪ×ÔÔ¸·ÅÆú¡£
ÉÂÎ÷ÓÀÓ¯»á¹ÙÍø¹¤Òµ¼¯ÍÅÓÐÏÞÔðÈι«Ë¾
2026Äê2ÔÂ4ÈÕ


COPYRIGHT ? 2015 ÉÂÎ÷ÓÀÓ¯»á¹ÙÍø¹¤Òµ¼¯ÍÅÓÐÏÞÔðÈι«Ë¾ All Rights Reserved.ÊÖÒÕÖ§³Ö£ºÉÂÎ÷ÓÀÓ¯»á¹ÙÍøÖÇÐſƼ¼ÓÐÏÞ¹«Ë¾
ɹ«Íø°²±¸ 61019002000347ºÅ ÉÂICP±¸15009596ºÅ-1